Findings on the local version of Elshanskaya culture
- Authors: Stavitsky V.V.1
-
Affiliations:
- Penza State University
- Issue: Vol 5, No 4 (2016)
- Pages: 74-77
- Section: 07.00.00 – Historical Sciences and Archaeology
- URL: https://snv63.ru/2309-4370/article/view/22151
- DOI: https://doi.org/10.17816/snv20164201
- ID: 22151
Cite item
Full Text
Abstract
The article deals with the problem of the local variants allocation of Elhanskaya culture. The question of the local variants allocation was first raised and substantiated in the dissertation of K.M. Andreev. Based on the analysis of ceramic traditions, he distinguished two variants of the Elshanskaya culture: the east and the west. To the east variant he attributed the settlements of Samara-Volga, the Middle Posur and the basin of the Sviyaga, to the west - the settlements of the Upper Primokshanye and Prihoperya. The uniting of elshansky monuments of Samara-Volga and Central Posur seems inappropriate. Pottery from these settlements has a number of significant differences in the ornamentation of the vessels and the technology of preparation of clay dough. By its appearance ceramics of Prisursky settlements are closer to the Antiquities of Primokshanye. Primokshansky settlements materials should be seen as a part of one-time pulse at the end of the VII Millennium BC. The further development of the local population traditions, apparently, was no longer associated with the «classical» antiquities of the Elshanskaya culture. The late materials of the Alatyrsky Posur settlements, related to the mid-VI millennium BC, apparently, should be considered in the context of the cultural tradition of the Lugovoye III - the Krasny gorodok settlements.
Full Text
Памятники елшанского типа были объединены в особую культурную группу с перспективой выделения самостоятельной археологической культуры А.А. Выборновым и И.Б. Васильевым [1, с. 19–25], а в качестве особой культуры были впервые охарактеризованы А.Е. Мамоновым [2]. Первоначально территория их распространения была ограничена бассейнами рек Самара и Сок. Но уже в середине 1990-х годов памятники с керамикой елшанского типа были выявлены на р. Вад [3], р. Мокше [4], несколько позже на р. Хопер [5; 6], р. Свияге [7; 8], на Средней Суре [9; 10]. Несмотря на столь обширную территорию распространения данных памятников, вопрос о локальных вариантах культуры исследователями не ставился, поскольку не совсем был ясен их статус. Тогда же автором было выдвинуто предположение, что сходство памятников елшанского типа вызвано не столько причинами культурного единства, сколько факторами стадиального характера, близость которых была обусловлена распространением ранних керамических традиций из общего источника [11, с. 43; 12, с. 7].
Вопрос о выделение локальных вариантов культуры впервые был поставлен и обоснован в К.М. Андреевым. Первоначально это сделано им в двух статьях [13; 14], а более детально – в диссертации, где отдельные положения его концепции были частично пересмотрены [15, с. 61–63]. На основе анализа керамических традиций им было выделено два варианта елшанской культуры: восточный и западный. Первоначально к восточному варианту К.М. Андреевым были отнесены стоянки елшанской культуры, расположенные в лесостепном Заволжье и в Ульяновском бассейне р. Свияги, а к западному – все памятники, расположенные к западу и северо-западу от Среднего Поволжья [14, с. 45].
Однако в диссертации подобная группировка елшанских памятников К.М. Андреевым была пересмотрена. Теперь к восточному варианту, кроме заволжских и ульяновских стоянок, им были отнесены памятники Среднего (Алатырского) Посурья, к западному – памятники Верхнего Примокшанья, Прихоперья и ряд стоянок, расположенных западнее указанных регионов. При этом было отмечено, что керамика западной группы памятников имеет много общего с керамикой восточной группы, но ряд существенных различий наблюдается в орнаментации сосудов. В частности, для керамики западной группы менее характерно использование орнамента в виде «жемчужин» под срезом венчика, при широком распространении накольчатых элементов орнамента [15, с. 63].
Однако из приведенных в диссертации статистических таблиц видно, что керамические комплексы группируются иначе, чем предложено К.М. Андреевым. При построении граф связей им были использованы суммарные данные по декоративным и конструктивным элементам, которые показали принадлежность данных памятников к единой культурной традиции [15, рис. 33]. Однако подобное суммирование признаков не является корректным, поскольку нивелируют их реальную дифференциацию. Как наглядно показали работы В.П. Третьякова [16] и А.А. Выборнова [17], для выявления дифференциации однокультурных памятников наиболее эффективным является анализ мотивов орнамента, данные для которого были взяты нами из таблицы № 8, опубликованной в диссертации [15, с. 189, табл. 8].
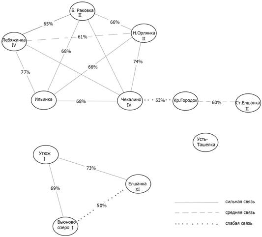
Следует отметить, что при построении графа связей, определяя величину сильных и слабых связей, К.М. Андреев исходил из формальных признаков, отнеся комплексы с индексом родственности от 75% и более к сильным связям, а от 50 до 74% к слабым. При этом памятники с сильными связями были признаны им относящимися к одному этапу развития культуры или к одной локальной группе, а со слабыми связями – к разным этапам развития культуры или к разным локальным группам [15, с. 61]. Однако судя по таблице № 8, дискретные значения положительных связей между комплексами соответствуют следующим величинам: 50–53% – слабая связь, 57–61% – средняя, 65–77% – сильная. С учетом подобной градации, построенный по мотивам орнамента граф связей четко очерчивает локальную (восточную) группу памятников, которые имеют между собой 9 сильных и 1 среднюю связь (рис. 1). В эту группу вошли только памятники, локализованные в бассейне р. Сок: Чекалино IV, Нижняя Орлянка II, Ильинка, Большая Раковка II, Лебяжинка IV. Во вторую (западную) группу памятников вошли стоянки Утюж I, Вьюново озеро I, Елшанка XI, между которыми две сильных и одна слабая связь. Положительных связей между выделенными группами памятников по указанным признакам не фиксируется. Стоянка Усть-Ташелка по мотивам орнамента не имеет положительных связей ни с одной из групп памятников. Стоянка Красный Городок имеет среднюю связь со стоянкой Ст. Елшанка II и слабую связь со стоянкой Чекалино IV, согласно которым они в большей степени тяготеют к памятникам восточной группы. Материалы стоянок Максимовка I и II в графе не учтены, поскольку суммирование их материалов при подсчете не является корректным, кроме того они не репрезентативны.
Рисунок 1 – Граф связей памятников елшанской культуры по мотивам орнамента
Следует отметить, что ряд существенных отличий между материалами Алатырского Присурья и комплексами Самарского Заволжья отмечает и Н.С. Березина. По её наблюдениям, в орнаменте самарских стоянок встречаются края венчиков, орнаментированные рядами «жемчужин», наколами или насечками. Присутствуют сверленые отверстия на стенках уже обожженных сосудов и наплывы-утолщения на венчиках. Различаются эти комплексы и по отсутствию на присурской керамике орнаментальных мотивов из наколов и прочерченных линий [18].
Видимо, исходя из ряда отличий присурских материалов, А.А. Выборнов в свое время даже выдвинул тезис о формировании ранненеолитической культуры Алатырского Присурья на местной мезолитической основе, произошедшей в результате диффузии носителей керамического производства [19, с. 118].
В особую правобережную группу поволжских памятников стоянки Елшанка Х, Вьюново I и Молебное озеро были выделены И.Н. Васильевой по результатам технико-технологического анализа керамической посуды. По её мнению, население этих стоянок отличалось от заволжских гончаров елшанской культуры своими представлениями на использование исходного сырья. При лепке посуды они употребляли илистую глину, к которой добавляли шамот. В Заволжье подобные приемы приготовления керамического теста характерны только для населения самой восточной стоянки елшанской культуры – Ивановской [20, с. 80].
Аналогичные традиции изготовления керамики фиксируются и у населения примокшанских стоянок Имерка VII, VIII, Озименки II. Как и население Алатырского Посурья примокшанские гончары использовали илистые глины, которые отличались повышенной запесоченностью и не имели примесей раковины. Среди примокшанской керамики 19% сосудов содержали примесь шамота, а на присурских стоянках доля такой керамики составляла 26% [21, с. 38–39].
Следует отметить, что по отсутствию сложных мотивов орнамента, выполненных в прочерченной технике, к присурским материалам весьма близка керамическая коллекция стоянки Имерка VII. На стоянке Озименки II присутствует косая решетка, но данный мотив орнамента здесь единичен [22]. Керамика с подобной несложной орнаментацией характерна и для прихоперских стоянок Шапкино VI [5] и Плаутино I [6].
Таким образом, материалы памятников, расположенные в Правобережном Поволжье, отличаются от заволжских памятников рядом существенных черт, что не позволяет рассматривать их в рамках восточного варианта елшанской культуры. По набору основных признаков они значительно ближе к примокшанским памятникам, с которыми, несомненно, составляют культурное единство. Причем, судя по последним радиоуглеродным датам, полученным по материалам стоянки Имерка VII – 7205±60 лет ВР (6200 ВС) [23, с. 111], миграция елшанского населения на территорию Примокшанья протекала в рамках единовременного интервала. Следовательно, длительного переживания елшанских традиций на протяжении целого тысячелетия на данной территории не было. Поэтому более логичным будет рассматривать местные материалы не в структуре западного локального варианта, а в рамках единовременного культурного импульса, дальнейшее развитие традиций которого, видимо, уже не имело отношения к «классическим» древностям елшанской культуры.
Следует отметить, что в вопросе об истоках формирования керамического облика раннеолитических стоянок Прихоперья и Верхнего Примокшанья автором статьи ранее выдвигалось предположение об участии в данном процессе ракушечноярских древностей [24]. Однако данное предположение утратило свою актуальность, поскольку после публикации материалов Ракушечного Яра, осуществленной на должном научном уровне [25], стало ясно, что подобные традиции для данного памятника явление достаточно позднее.
На Средней Суре, в отличие от Верхнего Примокшанья, процесс переживания елшанских керамических традиций, видимо, осуществлялся более продолжительное время. Поздние материалы стоянок Алатырского Посурья, относящиеся к середине VI тыс. до н. э., на наш взгляд, следует рассматривать в контексте развития культурной традиции памятников Луговое III – Красный городок.
About the authors
Vladimir Vyacheslavovish Stavitsky
Penza State University
Author for correspondence.
Email: stawiczky.v@yandex.ru
doctor of history sciences, professor of General History, Historiography and Archeology Department
Russian Federation, 440026, Penza, Krasnaya street, 40References
- Васильев И.Б., Выборнов А.А. Неолит Поволжья. Куйбышев: КГПИ, 1988. 112 с.
- Мамонов А.Е. О культурном статусе елшанских комплексов // Вопросы археологии Поволжья. Вып. 1. Самара: СГПУ, 1999. С. 15–43.
- Ставицкий В.В. Новые раскопки поселения Имерка VII // Историко-археологические изыскания. Самара: СамГПУ, 1996. Вып. 1. С. 92–113.
- Ставицкий В.В. Неолитическая стоянка Ковыляй 1 на Средней Мокше // Историко-археологические изыскания: сб. тр. молодых ученых. Самара, 1999. Вып. 3. С. 19–39.
- Ставицкий В.В., Хреков А.А. Неолит – ранний энеолит лесостепного Посурья и Прихоперья. Саратов: Изд-во Сарат. ун-та, 2003. 168 с.
- Сурков А.В. Неолитическая стоянка Плаутино I в лесостепном Похоперье // Археологические памятники бассейна Дона. Воронеж: Изд-во ВГПУ, 2004. С. 35–46.
- Вискалин А.В. Ранненеолитический комплекс стоянки Елшанка 10 (Усть-Ташѐлка) (итоги предварительного изучения) // Археология Восточноевропейской лесостепи. Пенза: Изд-во ПГПУ, 2003. С. 41–57.
- Вискалин А.В. Елшанка XI – новая стоянка средневолжской неолитической культуры на Верхней Свияге // Исторические исследования. Вып. 5. Самара: Изд-во СГПУ, 2004. С. 144–154.
- Березина Н.С., Выборнов А.А., Ставицкий В.В., Березин А.Ю. Ранненеолитическая стоянка Вьюново озеро I в Среднем Посурье // Тверской археологический сборник. Вып. 9. Тверь: Триада, 2013. С. 195–201.
- Вискалин А.В., Березина Н.С., Березин А.Ю., Выборнов А.А., Королев А.И., Ставицкий В.В., Коноваленко А.В. Исследования многослойного поселения Утюж 1 на Суре // Научно-педагогическое наследие В.Ф. Каховского и проблемы истории и археологии. Книга 2. Чебоксары: ЧГИГН, 2009. С. 41–72.
- Ставицкий В.В. Каменный век Примокшанья и Верхнего Посурья. Пенза: Пенз. гос. объединен. краевед. музей, 1999. 196 с.
- Ставицкий В.В. Неолит, энеолит и ранний бронзовый век Сурско-Окского междуречья и Верхнего Прихоперья: динамика взаимодействия культур севера и юга в лесостепной зоне: автореферат дисс… канд. ист. наук. Ижевск, 2006. 46 с.
- Андреев К.М. Область распространения керамики елшанской культуры // Новый век: история глазами молодых: Межвуз. сб. науч. тр. молодых ученых, аспирантов и студентов. Вып. 10. Саратов, 2011. С. 107–114.
- Андреев К.М. К вопросу об ареале елшанской культуры (на основе анализа керамических комплексов) // Археология Восточноевропейской лесостепи / Сб. материалов. Пенза, 2013. Вып. 3. С. 45–51.
- Андреев К.М. Ранний неолит лесостепного Поволжья: дис. … канд. ист. наук. Самара, 2015. 281 с.
- Третьяков В.П. О неолите Верхнего Подонья // СА, 1982. № 4. С. 21–32.
- Выборнов А.А. Гребенчатая неолитическая керамика лесного Волго-Камья // Проблемы изучения археологической керамики. Куйбышев, 1988. С. 62–77.
- Березина Н.С. Каменный век Чувашского Поволжья: автореф. дис. … канд. ист. наук. Казань, 2011. 22 с.
- Выборнов А.А. Неолит Волго-Камья. Самара: СГПУ, 2008. 490 с.
- Васильева И.Н. Ранненеолитическое гончарство Волго-Уралья (по материалам елшанской культуры) // Археология, этнография и антропология Евразии. Новосибирск, 2011. № 2 (48). С. 70–81.
- Васильева И.Н., Выборнов А.А. Неолитическое гончарство Сурско-Мокшанского междуречья // Самарский научный вестник. № 3 (8). 2014. С. 35–53.
- Выборнов А.А., Королев А.И., Ставицкий В.В. Неолитические материалы стоянки Озименки II в Примокшанье // Вопросы археологии Поволжья. Вып. 4. Самара: СГПУ, 2006. С. 113–120.
- Васильева И.Н., Выборнов А.А. Время появления и динамика распространения неолитических керамических традиций в Поволжье // Поволжская Археология. 2016. № 3 (17). С. 104–123.
- Ставицкий В.В. Проблема неолитизации Волго-Донской лесостепи // Известия Самарского научного центра РАН. Самара. 2005. С. 145–151.
- Мазуркевич А.Н., Долбунова Е.В., Кулькова М.А. Керамические традиции в раннем неолите Восточной Европы // Российский археологический ежегодник. СПб.: ИИМК РАН, 2014. № 3. С. 27–140.
Supplementary files



