Адаптивная система обучения физике
- Авторы: Александрова А.А.1, Садова Д.В.2
-
Учреждения:
- Самарский государственный технический университет
- Филиал Самарского государственного технического университета
- Выпуск: Том 2 (2024)
- Страницы: 212-214
- Раздел: ЧАСТЬ II. Педагогика
- URL: https://snv63.ru/osnk-sr2024/article/view/632603
- ID: 632603
Цитировать
Полный текст
Аннотация
Обоснование. Сегодня в России и в Самарской области наблюдается тенденция повышения популярности среднеспециальных учебных заведений. По итогам приемной комиссии 2023 абитуриентами техникумов и колледжей стали более половины школьников (59 %). При этом в колледж обычно поступают школьники, которые боятся сдавать Единый государственный экзамен (ЕГЭ) или не уверены, что смогут освоить программу 10–11 классов.
В колледжах технической направленности предметы естественно-научного цикла изучаются на углубленном уровне. Школьные знания студентов первого курса зачастую не соответствуют предъявляемым требованиям преподавателей колледжа.
Сегодня в России используется ступенчатая система изучения физики. Материал изучается на двух ступенях: часть материала изучается на первой ступени, а часть — на второй. Следовательно, в колледже невозможно изучение физики с самого начала, у студентов должна иметься база физических знаний и навыков, а также развитые общие компетенции, что далеко не всегда соответствует правде на практике. Восстановить школьные знания на занятиях по физике в колледже не представляется возможным, так как преподаватель ограничен программой и не может много времени отводить на повторение материала.
По данным причинам, если у студента имеются пробелы в знаниях, он должен восстанавливать их самостоятельно. Использование уже готовых обучающих курсов не учитывает индивидуальные особенности каждого обучающегося и его начальный уровень знаний. Поэтому для эффективного изучения школьного материала в колледже рекомендуется использование адаптивной обучающей системы.
Цель — повышение уровня общих компетенций по физике путем использования адаптивной системы обучения.
Методы. Для создания адаптивной системы обучения физике использовались такие методы, как сравнительный анализ, педагогический эксперимент.
Результаты. Первым этапом создания электронной адаптивной системы стало проведение сравнительного анализа электронных систем управления образованием. По итогам анализа сделан вывод о том, что в существующих электронных образовательных системах элементы адаптации представлены не в полной мере. Более того, в большинстве случаев системы являются иностранными, что крайне не рекомендуется к использованию в бюджетных образовательных организациях.
Далее был разработан принцип перекрытия компетенций, согласно которому рассчитывается дельта как разность между базовой моделью курса F, определяемой на основе требований ФГОС, и моделью компетенций студента, определяемой на основе входного тестирования. При этом находят две дельты: первая — разность по каждому понятию курса; вторая — разность по каждой теме курса [3].
Весь процесс обучения разделяется на три этапа: теоретический, практический и контрольный. На теоретическом этапе на основании теории программированного обучения происходит дробление учебного курса на отдельные понятия, которые должен освоить студент.
Согласно теории программированного обучения, весь курс представляется в виде ориентированного графа. Входные вершины — компетенции, L — обучающий блок, O — результат обучения [1, 4]. Далее весь учебный блок делится на отдельные темы, они, в свою очередь, на отдельные понятия и законы, которые необходимо изучить, чтобы достигнуть результата обучения. Далее на практическом этапе обучения решаются задачи по физике. Все задачи разделены на пять уровней сложности. Изначально ученику дается на решение задача первого уровня сложности. При правильном решении задачи ему предлагается выбор: продолжить решение подобных задач или повысить уровень сложности заданий.
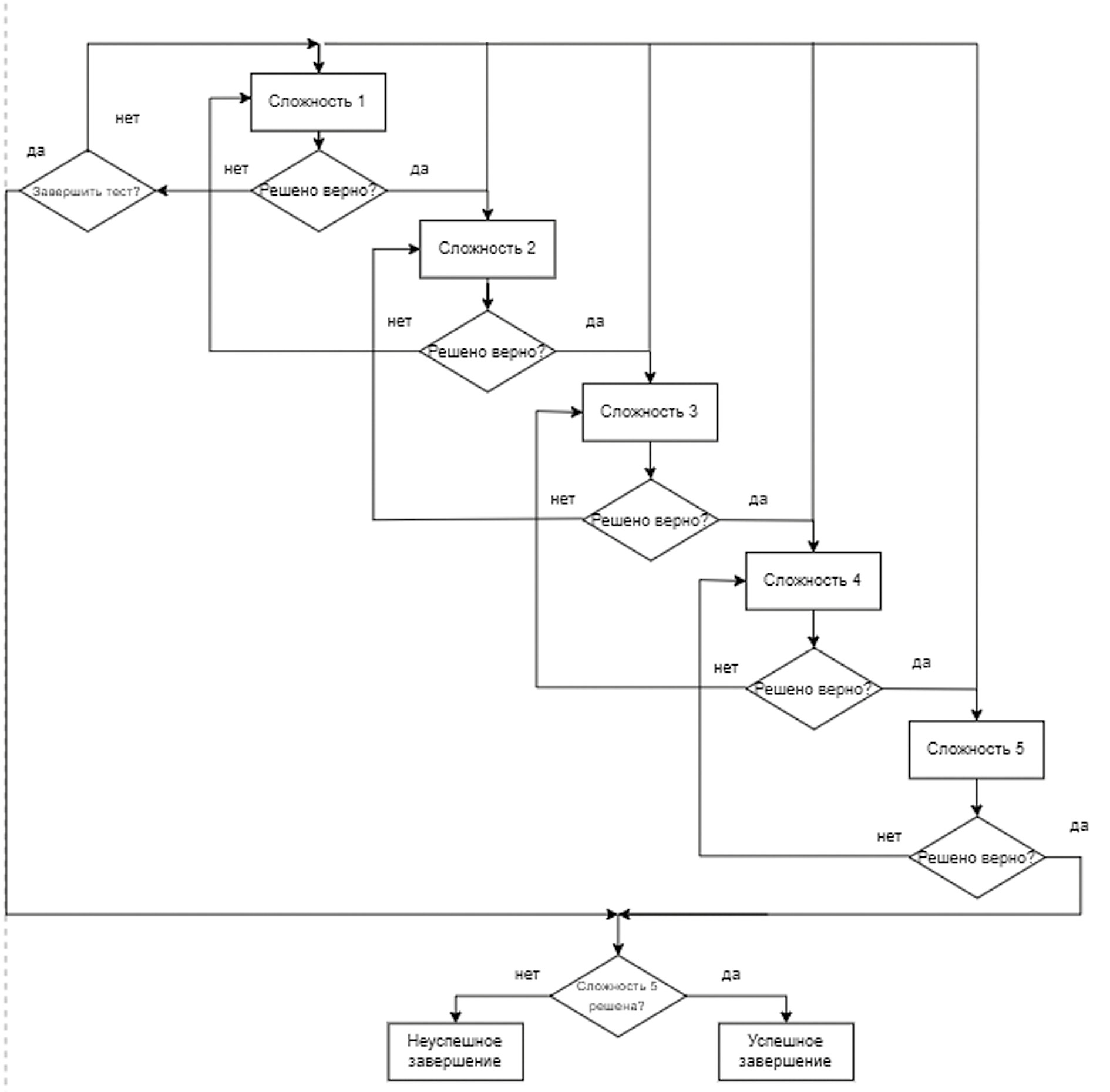
Если ученик решил задачу самого высокого уровня сложности, то ему предлагается выполнить промежуточное тестирование. Данное тестирование также является адаптивным и строится на основе результатов прохождения входного тестирования [2]. Алгоритм проведения тестирования представлен на рисунке 1.
Рис. 1. Алгоритм проведения тестирования
Согласно алгоритму, ученики начинают с того уровня сложности, который был определен входным тестированием. Если ученик правильно выполняет задание, уровень сложности задачи повышается, если неправильно, то понижается. Успешно завершить тестирование можно только в случае, если правильно решена задача самого высокого уровня сложности.
Для подтверждения эффективности использования системы был проведен педагогический эксперимент, в рамках которого были взяты 120 студентов колледжа, по их входному тестированию был определен начальный уровень их компетенций. Далее вся группа была разделена на две подгруппы. Одной предоставили возможность самостоятельно восполнить знания, другая работала с адаптивной системой. После прохождения обучения был проведен контрольный этап эксперимента, в рамках которого студенты повторно прошли тестирование на определение уровня компетенций. По итогам эксперимента можно сделать следующие выводы: соотношение обучающихся, имеющих высокий уровень развития компетенций, выросло на 46 % (на 11 учащихся) в сравнении с первоначальным уровнем, для сравнения в группе, которая повторяла материал самостоятельно, соотношение выросло на 19 % (на 3 учащихся). Соотношение обучающихся, имеющих средний уровень развития компетенций, выросло на 41 % (на 20 учащихся), в группе с самостоятельным обучением соотношение выросло на 17 % (на 6 учащихся).
Выводы. В результате исследования были достигнуты следующие результаты: повышен уровень общих компетенций среди студентов колледжа; снижено время, необходимое для восполнения знаний; повышен уровень понимания материала среди студентов; предоставлена возможность составления отчетов и отслеживания динамики обучения для преподавателей.
Полный текст
Обоснование. Сегодня в России и в Самарской области наблюдается тенденция повышения популярности среднеспециальных учебных заведений. По итогам приемной комиссии 2023 абитуриентами техникумов и колледжей стали более половины школьников (59 %). При этом в колледж обычно поступают школьники, которые боятся сдавать Единый государственный экзамен (ЕГЭ) или не уверены, что смогут освоить программу 10–11 классов.
В колледжах технической направленности предметы естественно-научного цикла изучаются на углубленном уровне. Школьные знания студентов первого курса зачастую не соответствуют предъявляемым требованиям преподавателей колледжа.
Сегодня в России используется ступенчатая система изучения физики. Материал изучается на двух ступенях: часть материала изучается на первой ступени, а часть — на второй. Следовательно, в колледже невозможно изучение физики с самого начала, у студентов должна иметься база физических знаний и навыков, а также развитые общие компетенции, что далеко не всегда соответствует правде на практике. Восстановить школьные знания на занятиях по физике в колледже не представляется возможным, так как преподаватель ограничен программой и не может много времени отводить на повторение материала.
По данным причинам, если у студента имеются пробелы в знаниях, он должен восстанавливать их самостоятельно. Использование уже готовых обучающих курсов не учитывает индивидуальные особенности каждого обучающегося и его начальный уровень знаний. Поэтому для эффективного изучения школьного материала в колледже рекомендуется использование адаптивной обучающей системы.
Цель — повышение уровня общих компетенций по физике путем использования адаптивной системы обучения.
Методы. Для создания адаптивной системы обучения физике использовались такие методы, как сравнительный анализ, педагогический эксперимент.
Результаты. Первым этапом создания электронной адаптивной системы стало проведение сравнительного анализа электронных систем управления образованием. По итогам анализа сделан вывод о том, что в существующих электронных образовательных системах элементы адаптации представлены не в полной мере. Более того, в большинстве случаев системы являются иностранными, что крайне не рекомендуется к использованию в бюджетных образовательных организациях.
Далее был разработан принцип перекрытия компетенций, согласно которому рассчитывается дельта как разность между базовой моделью курса F, определяемой на основе требований ФГОС, и моделью компетенций студента, определяемой на основе входного тестирования. При этом находят две дельты: первая — разность по каждому понятию курса; вторая — разность по каждой теме курса [3].
Весь процесс обучения разделяется на три этапа: теоретический, практический и контрольный. На теоретическом этапе на основании теории программированного обучения происходит дробление учебного курса на отдельные понятия, которые должен освоить студент.
Согласно теории программированного обучения, весь курс представляется в виде ориентированного графа. Входные вершины — компетенции, L — обучающий блок, O — результат обучения [1, 4]. Далее весь учебный блок делится на отдельные темы, они, в свою очередь, на отдельные понятия и законы, которые необходимо изучить, чтобы достигнуть результата обучения. Далее на практическом этапе обучения решаются задачи по физике. Все задачи разделены на пять уровней сложности. Изначально ученику дается на решение задача первого уровня сложности. При правильном решении задачи ему предлагается выбор: продолжить решение подобных задач или повысить уровень сложности заданий.
Если ученик решил задачу самого высокого уровня сложности, то ему предлагается выполнить промежуточное тестирование. Данное тестирование также является адаптивным и строится на основе результатов прохождения входного тестирования [2]. Алгоритм проведения тестирования представлен на рисунке 1.
Рис. 1. Алгоритм проведения тестирования
Согласно алгоритму, ученики начинают с того уровня сложности, который был определен входным тестированием. Если ученик правильно выполняет задание, уровень сложности задачи повышается, если неправильно, то понижается. Успешно завершить тестирование можно только в случае, если правильно решена задача самого высокого уровня сложности.
Для подтверждения эффективности использования системы был проведен педагогический эксперимент, в рамках которого были взяты 120 студентов колледжа, по их входному тестированию был определен начальный уровень их компетенций. Далее вся группа была разделена на две подгруппы. Одной предоставили возможность самостоятельно восполнить знания, другая работала с адаптивной системой. После прохождения обучения был проведен контрольный этап эксперимента, в рамках которого студенты повторно прошли тестирование на определение уровня компетенций. По итогам эксперимента можно сделать следующие выводы: соотношение обучающихся, имеющих высокий уровень развития компетенций, выросло на 46 % (на 11 учащихся) в сравнении с первоначальным уровнем, для сравнения в группе, которая повторяла материал самостоятельно, соотношение выросло на 19 % (на 3 учащихся). Соотношение обучающихся, имеющих средний уровень развития компетенций, выросло на 41 % (на 20 учащихся), в группе с самостоятельным обучением соотношение выросло на 17 % (на 6 учащихся).
Выводы. В результате исследования были достигнуты следующие результаты: повышен уровень общих компетенций среди студентов колледжа; снижено время, необходимое для восполнения знаний; повышен уровень понимания материала среди студентов; предоставлена возможность составления отчетов и отслеживания динамики обучения для преподавателей.
Об авторах
Анастасия Алексеевна Александрова
Самарский государственный технический университет
Email: anastasiapanova7549@gmail.com
магистрант, группа 22ИАИТ-103М
Россия, СамараДарья Владимировна Садова
Филиал Самарского государственного технического университета
Автор, ответственный за переписку.
Email: sadova_daria@mail.ru
студентка, группа ЭИ-22
Россия, СызраньСписок литературы
- Андриенко А.С. Компетентностно-ориентированный подход в системе высшего образования: история, современное состояние и перспективы развития. Чебоксары: Среда, 2018. 92 с. EDN: YVXFAD doi: 10.31483/r-22120
- Александрова А.А. Разработка алгоритма адаптивного тестирования. В кн.: Наука, технологии, образование: актуальные вопросы, достижения и инновации. Сборник статей III Международной научно-практической конференции. Пенза: Наука и Просвещение, 2024. С. 24–26. EDN: SVBJSW
- Александрова А.Д. Адаптивное электронное обучение на основе KFS-модели. В кн.: VI Международная научно-практическая конференция World of science. Пенза: Наука и просвещение, 2023. С. 230–235. EDN: BVTUKP
- Зимняя И.А. Ключевые компетентности как результативно-целевая основа компетентностного подхода в образовании. Авторская версия. Москва: Исследовательский центр проблем качества подготовки специалистов, 2004.
Дополнительные файлы
